加入收藏|设为首页
MORE联系我们

电 话:0512-68661808(人力资源) /0512-68662618/68661275(业务咨询)
传 真:0512-68661808
邮 编:215004
邮 箱:szruihepm@163.com
地 址:苏州高新区运河路99号柯利达研发大楼5楼
版 权:瑞和安惠众博网页版苏州分公司所有    苏ICP备19052960号-1

当前位置:首页>众博(中国)

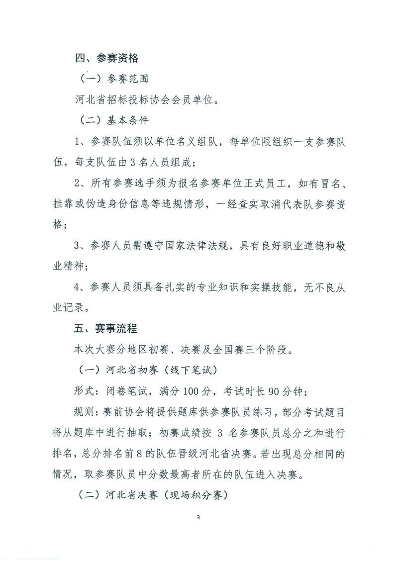
众博网页版协办的首届全国招标采购专业技能大赛河北赛区初赛暨首届河北省招标采购专业技能大赛开始报名

发布时间:2025-06-28 阅读次数:103 来源:系统管理员 作者:

众博网页版协办的首届全国招标采购专业技能大赛河北赛区初赛暨首届河北省招标采购专业技能大赛开始报名

↓↓

微信图片_20250603103553.jpg

以下为通知正文:

微信图片_20250603103600.jpg

微信图片_20250603103604.jpg

微信图片_20250603103608.jpg

微信图片_20250603103611.jpg

微信图片_20250603103615.jpg

微信图片_20250603103618.jpg

附件:

大赛题目范围

一、招标投标法律法规和部门规章

1.《中华人民共和国招标投标法》

2.《中华人民共和国招标投标法实施条例》

3.《必须招标的工程项目规定》(国家发改委16号令)

4.《必须招标的基础设施和公用事业项目范围规定》(发改法规规〔2018〕843号)

5.《关于进一步做好〈必须招标的工程项目规定〉和〈必须招标的基础设施和公用事业项目范围规定〉实施工作的通知》(发改办法规〔2020〕770号)

6.《国务院办公厅关于创新完善体制机制推动招标投标市场规范健康发展的意见》(国办发〔2024〕21号)

7.《国务院办公厅印发国务院有关部门实施招标投标活动行政监督的职责分工意见的通知》(国办发〔2000〕34号)

8.《工程建设项目施工招标投标办法》(七部委30号令)

9.《工程建设项目货物招标投标办法》(七部委27号令)

10.《工程建设项目勘察设计招标投标办法》(八部委2号令)

11.《评标委员会和评标办法暂行规定》(七部委12号令)

12.《评标专家和评标专家库管理办法》(国家发改委26号令)

13.《工程建设项目招标投标活动投诉处理办法》(七部委11号令)

14.《招标投标领域公平竞争审查规则》(八部委16号令)

15.《电子招标投标办法》(八部委20号令)

16.《工程建设项目申报材料增加招标内容和核准招标事项》(九部委第23号令)

17.《标准施工招标资格预审文件》和《标准施工招标文件》试行规定(九部委第56号令)

18.《招标公告和公示信息发布管理办法》(国家发改委10号令)

19.《标准施工招标资格预审文件》(2007年版)

20.《标准施工招标文件》(2007年版)

21.《简明标准施工招标文件》(2012年版)

22.《标准设计施工总承包招标文件》(2012年)

23.《标准设备采购招标文件》(2017年版)

24.《标准材料采购招标文件》(2017年版)

25.《标准勘察招标文件》(2017年版)

26.《标准设计招标文件》(2017年版)

27.《标准监理招标文件》(2017年版)

二、招标投标重要政策文件

1.《国务院办公厅转发国家发展改革委关于深化公共资源交易平台整合共享指导意见的通知》(国办函〔2019〕41号)

2.《国务院办公厅关于印发整合建立统一的公共资源交易平台工作方案的通知》(国办发〔2015〕63号)

3.国务院办公厅关于促进建筑业持续健康发展的意见(国办发〔2017〕19号)

4.关于印发《关于规范中央企业采购管理工作的指导意见》的通知(国资发改革规〔2024〕53号)

5.《关于支持首台(套)重大技术装备平等参与企业招标投标活动的指导意见》(工信部联重装〔2023〕127号)

6.《国家发展改革委等部门关于严格执行招标投标法规制度进一步规范招标投标主体行为的若干意见》(发改法规规〔2022〕1117号)

7.《工程项目招投标领域营商环境专项整治工作方案》(发改办法规〔2019〕862号)

8.《国家发展改革委 住房城乡建设部关于推进全过程工程咨询服务发展的指导意见》(发改投资规〔2019〕515号?)

9.《房屋建筑和市政基础设施项目工程总承包管理办法》(建市规〔2019〕12号)

10.《关于建立健全招标投标领域优化营商环境长效机制的通知》(发改法规〔2021〕240号)

11.《国家发展改革委办公厅 市场监管总局办公厅关于进一步规范招标投标过程中企业经营资质资格审查工作的通知》(发改办法规〔2020〕727号)

12.《关于印发《标准设备采购招标文件》等五个标准招标文件的通知》(发改法规〔2017〕1606号)

13.《建设工程设计招标投标管理办法》(住建部第33号令)

14.《建筑工程方案设计招标管理办法》(建市〔2008〕63号)

15.《房屋建筑和市政基础设施工程施工招标投标管理办法》(建设部第89号令)

16.《水利工程建设项目招标投标管理规定》(水利部第14号令)

17.《公路工程设计施工总承包管理办法》(交通部第10号令)

18.《水运工程招标管理办法》(交通部第11号令)

19.《公路工程建设项目招标投标管理办法》(交通部第24号令)

20.《公路工程建设项目资格预审文件和招标文件公平竞争合规指引》(交公路规〔2025〕1号)

21.《铁路工程建设项目招标投标管理办法》(交通部第13号令)

22.《机电产品国际招标投标实施办法(试行)》(商务部第1号令)

23.《通信工程建设项目招标投标管理办法》(工信部第27号令)

24.《民航专业工程及货物招标投标管理办法》(民航规〔2024〕22号)

25.关于印发《全国统一大市场建设指引(试行)》的通知(发改体改〔2024〕1742号)

26.关于进一步做好政府和社会资本合作新机制项目规范实施工作的通知(发改办投资〔2024〕1013号)

27.国家发展改革委办公厅等关于开展工程建设招标投标领域突出问题专项治理的通知(发改办法规(2023)567号)

28.关于规范招标投标领域信用评价应用的通知(发改办财金〔2023〕860号)

29.《关于加快推进房屋建筑和市政基础设施工程实行工程担保制度的指导意见》(建市〔2019〕68号)

30.《公共资源交易平台管理暂行办法》(十四部委39号令)

31.《建筑业企业资质标准》(建市〔2014〕159号)

32.《关于印发<建筑业企业资质管理规定和资质标准实施意见>的通知》(建市〔2015〕20号)

33.《住房城乡建设部关于建筑业企业资质管理有关问题的通知》(建市〔2015〕154号)

34.《建设工程企业资质管理制度改革方案》(建市〔2020〕94号)

35.《住房和城乡建设部办公厅关于《建筑业企业资质标准(征求意见稿)》等4项资质标准公开征求意见的通知》(2022年02月23日)

36.《关于进一步加强建设工程企业资质审批管理工作的通知》(建市规〔2023〕3号)

三、其他相关法律文件和国家标准

1.《中华人民共和国建筑法》

2.《中华人民共和国民法典(第三编 合同)》

3.《中华人民共和国政府采购法》

4.《中华人民共和国政府采购法实施条例》

5.《公平竞争审查条例》

6.《优化营商环境条例》

7.《招标投标领域公平竞争审查规则》(八部委第16号令)

8.《政府采购货物和服务招标投标管理办法》(财政部87号令)

9.《政府采购非招标采购方式管理办法》(财政部74号令)

10.《政府采购质疑和投诉办法》(财政部94号令)

11.《政府采购信息发布管理办法》(财政部101号令)

12.《政府购买服务管理办法》(财政部102号)

13.《政府采购框架协议采购方式管理暂行办法》(财政部110号令)

14.《政府采购合作创新采购方式管理暂行办法》(财库(2024)13号)

15.《政府采购竞争性磋商管理办法》(财库〔2014〕214号)

16.《政府采购需求管理办法》(财库〔2021〕22号)

17.《关于进一步加大政府采购支持中小企业力度的通知》(财库〔2022〕19号)

18.《政府采购促进中小企业管理办法》(财库〔2020〕46号)

19.《关于开展政府采购意向公开工作的通知》(财库〔2020〕10号)

20.《关于调整优化节能产品、环境标志产品政府采购执行机制的通知》(财库〔2019〕9号)

21.《政府采购评审专家管理办法》(新财库〔2016〕198号)

22.《政府采购进口产品管理办法》(财库〔2017〕119号)

23.《公平竞争审查条例实施办法》(国家市场监督管理总局令第99 号)

24.《招标代理服务规范》(GB/T 38357-2019)

25.《电子采购交易规范 非招标方式》(GB/T 43711—2024)

26.《建设工程工程量清单计价标准》(GB/T50500-2024)

27.《房屋建筑与装饰工程工程量计算标准》(GB/T50854-2024)

28.《市政工程工程量计算标准》(GB/T50857-2024)

四、招标采购从业人员能力评价辅导教材

1.《招标采购专业理论与法律基础》

2.《招标采购专业实务》

3.《招标采购合同管理》

4.《招标采购项目管理》